网站首页
党群事务
校长信箱
党群工作
文明在线
工会之家
行政事务
教育督导
信息资源
学校管理
学区化
学生发展
主题活动
协同育人
阳光驿站
防欺凌电话热线
教师发展
教师培训
教育科研
课程教学
晒课表
教学教研
教辅管理
资源安全
部门预算
健康促进
安全管理
校服管理
招生学籍
学校概况
招生入学
校园开放日
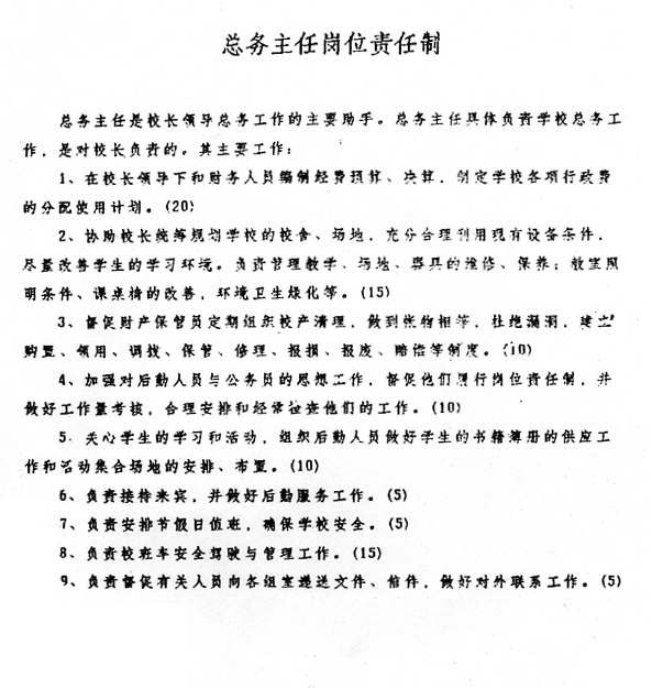
田林四小总务主任岗位责任制 - 内容
首页
>
文明在线
>
深化学校内涵发展,办学绩效领先
>
学校管理
>
科学管理
作者(来源):田林第四小学 发布时间:2010-05-28
【
关闭窗口
】